跳至主要內容
OLAP 数据库性能优化指南
OLAP 数据库性能优化指南
TalkCody
open in new window
预处理
康凯森
小于 1 分钟
#
不同的优化时机
write-read-compaction
#
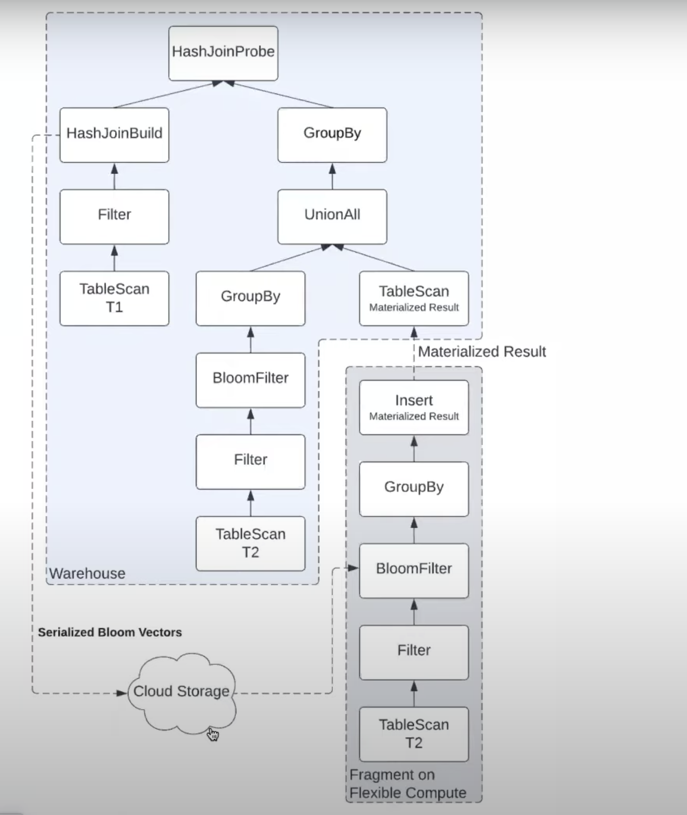
Snowflake 自动物化部分 Fragment 的查询结果
snowflake-fragment-materialized
#
物化视图
Materialized View
查询时自动改写, MV 对用户透明
导入时预计算,极大减少查询时处理的数据量
#
索引
#
预聚合
Aggregation Table
#
物化列
StarRocks Generated Column
上一页
查询调度器